德国加仕汽车零部件(集团)有限公司(授权) 咨询热线:
0663-8808999
首页
旗下品牌
加仕品牌
品牌介绍
品牌故事
合作关系
技术证书
浩狮品牌
品牌介绍
品牌故事
合作关系
技术证书
新品上市
产品展示
产品亮点
加仕产品展示
浩狮产品展示
新闻动态
公司动态
行业动态
品牌营销
加仕品牌营销
企业手册
品牌手册
产品手册
户外推广
品牌包装
加盟代理
营销网点
浩狮品牌营销
企业手册
品牌手册
产品手册
户外推广
品牌包装
加盟代理
营销网点
爱车养护
产品使用说明
故障及保养
定制的好水箱
关于美度
公司简介
企业文化
企业宣传片
发展历程
美度荣誉
专利证书
领导关怀
VIS
发展轶事
人力资源
人才战略
人才招聘
联系我们
联系方式
留言反馈
爱车养护
产品使用说明
故障及保养
定制好水箱
当前位置 > 爱车养护 > 产品使用说明
返回 》
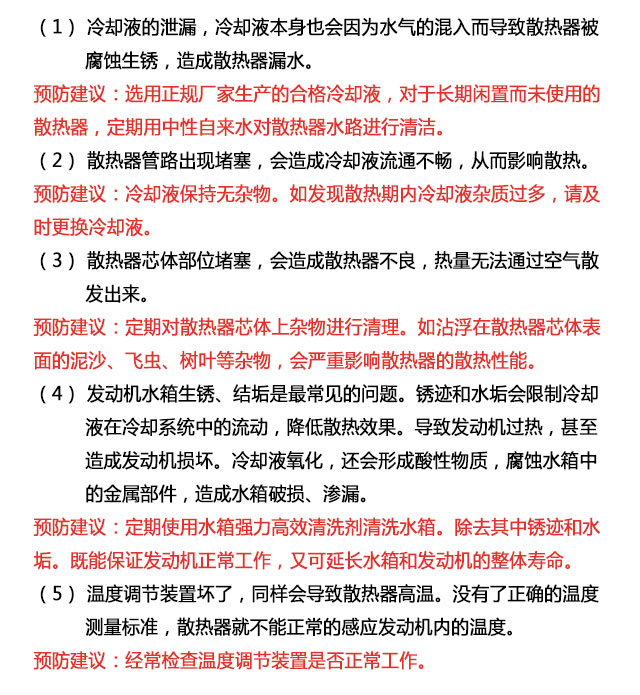
散热器使用说明
汽配客服
联系电话
电话:0663-8808999
扫码访问
手机请扫描二维码访问。